Data Scientist and Software Engineer

"Personalized Recipe Recommendation Using Heterogeneous Graphs" (2023)

Say goodbye to paper slips!

A better school scheduling tool

A VS Code extension that integrates with GPMDP

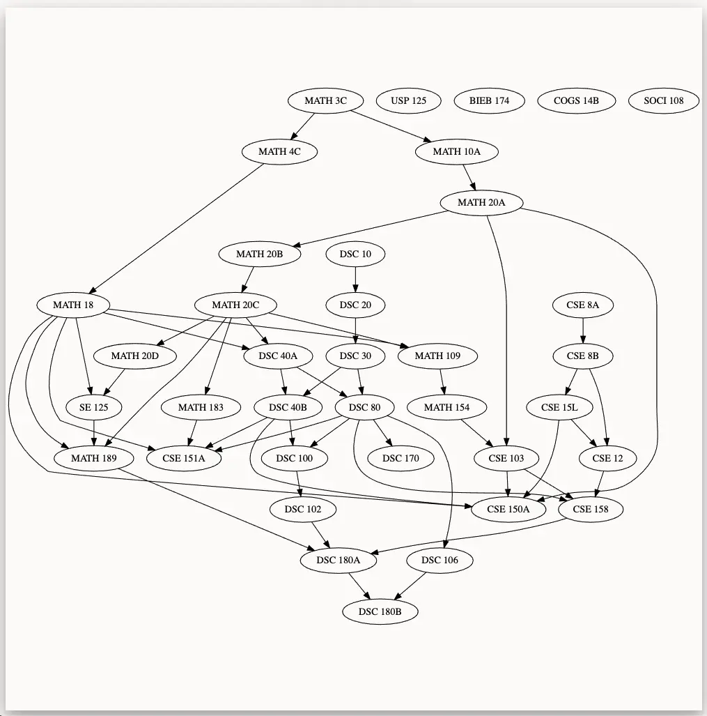
Automatic scheduling helper for university courses